永格天 (則天)
喜歡突然的靈感和專研自動化
認為"懶"才是人類進步的最大動力
Portfolio 作品集
在 Youtube 上的 Telegram_bot 教學。
當初入門 Telegram bot 花了不少時間,想想就和大家詳細分享如何製作
沒想到反應還不錯,朋友說他在 google 上搜尋 telegram bot 教學,搜尋結果第一個就是我,可以算是榮耀的一件事吧www
Telegram_link_Line
是我第一款用 google apps script(gs) 做出來的程式,目前獲得14個star。
當初手機空間太小,裝好音樂遊戲後根本沒有辦法裝 Line (肥又難用)。
剛好那時知道兩邊都有api可以用,所以就做一個用Telegram 收發 Line 訊息的 bot 了。 在這個專案中我成長了很多,學到了串 api 跟 gs 的操作還有後端的一堆知識,之後應該會來做 gs 的教學吧!
熱愛音樂遊戲的我在高二時用Excel做出來一個製譜程式 TPV ,專門用來製作 Cytus 遊戲的譜面,後期因為有其他更好的製譜器出現,所以
TPV 就轉職成轉譜程式,幾乎所有的格式都可以轉成官方的V2格式 。
這是我人生中第一個完整的程式,當初還拿這個程式去參加小論文得名,對我來說很有紀念價值。現在因為程式能力上升,也不再使用Excel製作,改用寫起來較為方便的 Python3 製作。
Telegram bot 小說更新囉~
這是我第二款TGbot,第一次製作網路爬蟲。
功用顧名思義再小說有新文章時通知你,不過當初技術還不強,只支援 "[19文學網]( http://www.19wx.net/book/)"(現在網站大整後bot應該就沒效了),且這個網站三不五時就斷線,害我有一陣子早上起來看到信箱的error報告就愈悶了一下...。
打算之後重寫一個支持卡提諾的bot,最近都轉移到那邊看了
中英翻譯(English Chinese(Mandarin) translation)
能夠執行即時的中英翻譯,使用Google翻譯。
算是一個實用的bot
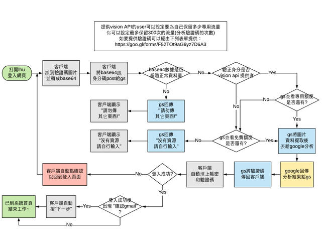
因為懶的每次登入學校系統就要輸入帳密跟驗證碼
所以就用 Tampermonkey(油猴) 寫了一個自動填帳密和驗證碼的程式。
原理是將圖片轉 imgbase64 後,向 GCP 請求視覺分析,在將結果傳回瀏覽器後自動輸入。 後來想想獨樂樂不如眾樂樂,
於是開發後台並發佈到 Greasyfork 給全校使用。
(其實不只我學校能用,只要改一下元素位置就能在其他網站上用了)
自行從零開始推導公式,最後用Excel畫3D圖,再由程式模擬出來。
現在因為課業、專題...等事要先處理,故暫時塵封。
ACGN自動換票系統
這個專案當初沒有開源,畢竟有跟其他玩家的競爭關係。
在那個還有推薦票系統的年代,小公司如果要獲利,除非有天使資金流入,不然只能靠經理和股東去跟其他公司換票賺營利。
而換票是一件枯燥的事情,且因為玩家時間都不一定,所以
即時換票是一件相對困難的事情。
在那時我用 selenium + gs 開發一套系統來自動換票,讓我的公司相對其他玩家有更大的優勢。
(在我睡覺、上課時程式還在自動換票,其他人只能人工守在電腦前w)
高工時期的專題,畫一個完整的立可帶3D圖使用 Solid Edge ST4 完成。
後來在大學時的 3D列印課程 剛好拿來列印成成品。
列印出來的成品與原物並列圖www
(上面那兩塊是 "Raspberry pi B+" 的殼,因為
原本的殼有破損所以順便印一個出來用)
About 關於我
中二名:永格天、WxEx
綽號 :則天(永格天變被硬改成武則天的產物...)
喜歡音樂遊戲,主修 Cytus,副修 Deemo、Lanota、Dynamix
另外常玩的就是 Minecraft 了。
偶爾會去一個人 "隨機旅行" 紓解壓力。









